ÃÀ¹úÿÄê¾ùÓдó×ÚÒòÒÂÎï´æ·Å×°Ö÷µ¹¶øÔì³ÉְԱΣÏÕÉõÖÁéæÃüµÄ±¨µÀ¡£
Òò´Ë£¬ÃÀ¹úÏûºÄÆ·Ç徲ίԱ»áCPSCÓÚ2023Äê4ÔÂ19ÈÕÐû²¼¾öÒ飬½«ASTM F2057-23×÷ΪÃÀ¹úÏûºÄÆ·Ç徲ίԱ»áµÄÇ¿ÖÆÐÔÇå¾²±ê×¼£¬ÒÔÌæ»»16 CFR 1261£¬ÒԴ˸üºÃ±£»¤ÏûºÄÕßÃâÊÜÊáױ̨£¬Ò³øºÍÆäËûÒÂÎï´æ´¢µ¥Î»·µ¹ÊÂÎñµÄΣÏÕºÍéæÃü¡£

¿ËÈÕ£¬temuÓëÑÇÂíÑ·¶¼ÏòÂô¼Ò·¢ËÍÁËÕë¶Ô¡°ÒÂÎïÊÕÄÉÉÌÆ·¡±Æ·ÀàµÄ¹æÕþ²ßÒªÇóÓʼþ¡£
ÈôÊÇÄúδÔÚ²úƷϼÜÈÕÆÚÌõ¼þ½»ºÏ¹æÎļþ²¢ÀÖ³Éͨ¹ýÉóºË£¬ÄúµÄ²úÆ·½«ÃæÁÙϼÜΣº¦£¬½¨ÒéÄú¾¡¿ì½ÓÄÉÐж¯£¬Íê³ÉºÏ¹æÒªÇó£¡
ÑÇÂíÑ·ÒÂÎïÊÕÄÉÉÌÆ·½ç˵

ÒÂÎïÊÕÄÉÉÌÆ·ÊÇÖ¸´øÓгéÌë»ò½ÂÁ´ÃŵļҾßÉÌÆ·£¬Í¨³£ÊÇÎÔÊҼҾߣ¬ÓÃÓÚ´æ·ÅÒÂÎï¡£
¸ÃÕþ²ßÊÊÓÃÓÚ×ÔÁ¦Ê½´ò°çÊÕÄÉÉÌÆ·£¬°üÀ¨µ«²»ÏÞÓÚÏä×Ó¡¢Îå¶·³÷¡¢³éÌë¹ñ¡¢´ó³÷¹ñ¡¢Ò³÷¹ñ¡¢Ò³÷¡¢ÃŹñºÍÊáױ̨£¬²¢ÇÒÖª×ãÒÔÏÂÒªÇó£º
¡ñ×ÔÁ¦Ê½
¡ñ¸ß¶ÈÖÁÉÙ27Ó¢´ç
¡ñÖÊÁ¿ÖÁÉÙΪ30°õ
¡ñÖÁÉÙ3.2Á¢·½Ó¢³ßµÄ¹Ø±Õ²Ö´¢ÈÝÁ¿
¡ð¿ÉÊæÕ¹²¿¼þµÄÌå»ýÊǸ߶ȣ¨´Ó³éÌëµ×ÊÖÏ ? Ó¢´ç´¦µ½×îµÍÛÕ±ÕµãµÄ¾àÀ룩³ËÒÔÆä¿í¶ÈºÍÉî¶È£¨Éî¶È·×Æçʱ£¬È¡×î¶ÌÉî¶ÈºÍ×Éî¶ÈµÄƽ¾ùÖµ£©¡£
¡ð·ÇÊæÕ¹Ð͹رղִ¢µÄÈÝÁ¿ÊÇ¸ß¶ÈµÄ 50% ³ËÒÔ²Ö´¢ÇøÓòµÄ¿í¶ÈºÍÉî¶È¡£
´ËÕþ²ß²»°üÀ¨»õ¼ÜÉÌÆ·£¬ÈçÊé¹ñ»òÓéÀּҾߡ¢°ì¹«¼Ò¾ß¡¢²ÍÌü¼Ò¾ß¡¢Ö鱦Ê×Êιñ¡¢´²µ×³éÌëÊÕÄÉÉÌÆ·¡¢·ÇÎÔÊÒʹÓõÄÔÝʱ»òÌØÊâ¼Ò¾ß¡¢Ï´ÒÂÊÕÄÉ»òÕûÀíÉÌÆ·¡¢´²Í·¹ñ»òÓÀÊÀ¸½ÔÚÐÞ½¨ÎïÄÚµÄÄÚÖÃÉÌÆ·»ò¡°ÒÂÎïÊÕÄÉÏ䡱¡£
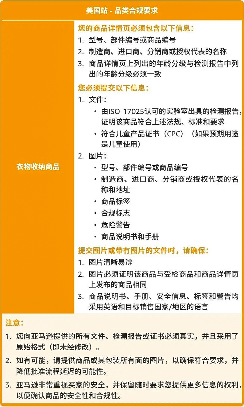
ÑÇÂíÑ·ÃÀ¹úÕ¾
ÒÂÎïÊÕÄÉÉÌÆ·Çå¾²±ê×¼
ÑÇÂíÑ·ÒªÇóËùÓÐÆäËûÒÂÎïÊÕÄÉÉÌÆ·¾ù¾Óɼì²â²¢ÇкÏÏÂÁйæÔò¡¢±ê×¼ºÍÒªÇó£º

ÐëÒªÐÅÏ¢

Î¥·´Õþ²ßµÄ´¦·Ö
ÈôÊÇÄúδ°´ÒªÇóÌṩ£¨ÉÏÊö£©ÒªÇóµÄÐÅÏ¢£¬ÑÇÂíÑ·±£´æÆ¾Ö¤¡¶ÑÇÂíÑ··þÎñÉÌÒµ½â¾ö¼Æ»®ÐÒé¡·½ÓÄɽøÒ»²½²½·¥µÄȨÁ¦£¬°üÀ¨µ«²»ÏÞÓÚÒÆ³ýÏà¹ØÉÌÆ·ÐÅÏ¢¡£
¹þÏ£ÓÎÏ·ÌáÐÑ

ÖÒÑÔ±êǩʾÀý
Ïà¹ØÂô¼ÒÐèÔÚ2024Äê2ÔÂ15ÈÕÌõ¼þ½»ºÏ¹æÎļþ²¢ÀÖ³Éͨ¹ýÉóºË£¬²»È»½«ÃæÁÙϼÜΣº¦¡£¸ü¶àÏà¹ØÄÚÈÝ£¬½Ó´ý×Éѯ¹þÏ£ÓÎÏ·µÄÊÂÇéÖ°Ô±ÒÔ×ÊÖúÏàʶ£¡
English


