ǰÑÔ
Ëæ×ÅÐÂÐ͹Ú×´²¡¶¾µÄËÁŰÉìÕÅ£¬¿ÚÕÖÒ²Òò´Ë³ÉΪÉç»á¸÷½çÆÕ±é¹Ø×¢µÄ½¹µã¡£
Ϊ´ËÎÒÃÇÕûÀíÁ˺£ÄÚ¿ÚÕÖ±ê×¼±ÈÕÕÆÊÎö¹©¸÷È˲ο¼¡£
Ëæ×ÅÐÂÐ͹Ú×´²¡¶¾µÄËÁŰÉìÕÅ£¬¿ÚÕÖÒ²Òò´Ë³ÉΪÉç»á¸÷½çÆÕ±é¹Ø×¢µÄ½¹µã¡£
Ϊ´ËÎÒÃÇÕûÀíÁ˺£ÄÚ¿ÚÕÖ±ê×¼±ÈÕÕÆÊÎö¹©¸÷È˲ο¼¡£

º£ÄÚ¿ÚÕÖ±ê×¼
ÎÒ¹úµÄ¿ÚÕÖÀàÐÍ£¬Æ¾Ö¤ÐÐÒµ»®·ÖΪ£ºÃñÓÿÚÕÖ¡¢¹¤Òµ·À»¤¿ÚÕÖ¡¢Ò½ÓÿÚÕÖ¡£
²î±ðÀà±ðµÄ¿ÚÕÖÔÚÖÆ×÷¹¤ÒÕ¡¢Ö÷ÒªÐÔÄÜ¡¢Ó¦Óó¡¾°¡¢Ö´Ðбê×¼¡¢ÉóºËÖ¸±êµÈ·½Ãæ¾ùÓÐËù²î±ð¡£ÎÒ¹úµÄÏÖÐеÄÕ⼸¸öÀà±ðµÄ¿ÚÕÖ±ê×¼ÐÅÏ¢ÈçÏÂ±í¡£
²î±ðÀà±ðµÄ¿ÚÕÖÔÚÖÆ×÷¹¤ÒÕ¡¢Ö÷ÒªÐÔÄÜ¡¢Ó¦Óó¡¾°¡¢Ö´Ðбê×¼¡¢ÉóºËÖ¸±êµÈ·½Ãæ¾ùÓÐËù²î±ð¡£ÎÒ¹úµÄÏÖÐеÄÕ⼸¸öÀà±ðµÄ¿ÚÕÖ±ê×¼ÐÅÏ¢ÈçÏÂ±í¡£

ÃñÓÿÚÕÖ±ê×¼
ÃñÓÃÁìÓò¿ÚÕÖ±ê×¼ÓÐÒÔÏÂÁ½ÖÖ£ºGB/T 32610-2016£¬ÃñÓ÷À»¤¿ÚÕÖ±ê×¼£¬ÊÊÓùæÄ£Îª£ºÒ»Ñùƽ³£ÉúÑÄÖÐ¿ÕÆøÎÛȾÇéÐÎÏÂÂ˳ý¿ÅÁ£ÎïËùÅå´øµÄ·À»¤ÐÍ¿ÚÕÖ£¬ÓÉÓÚ¾ßÓÐÒ»¶¨µÄ¿ÅÁ£·À»¤Ð§¹û¡£
FZ/T 73049-2014£¬ÃñÓÃͨË׿ÚÕÖ±ê×¼£¬Ö÷ÒªÆðµ½±£Å¯·Àº®¡¢Ê±ÉÐÕڱεÈ×÷Óã¬ÕâÀà¿ÚÕÖͨ³£ÎªÕëÖ¯ÃæÁÏ·ìºÏ¶ø³É£¬Òò´ËÉóºËÖ¸±êÎ§ÈÆ·Ä֯ƷÉóºËÖ¸±êÕö¿ª¡£
ÕâÁ½Àà¿ÚÕÖµÄÉóºËÖ¸±êÏà²î½Ï´ó£¬ÏêÇé¿É²Î¿¼ÏÂ±í¡£

¿ÅÁ£¹ýÂËЧÂÊ×÷ΪȨºâ·À»¤¿ÚÕÖÖ÷ÒªÉóºËÖ¸±ê£¬Æ¾Ö¤¹ýÂË·ÇÓÍÐÔ¿ÅÁ£ÎïºÍÓÍÐÔ¿ÅÁ£ÎïµÄ¼¸¶à£¬ÃñÓ÷À»¤¿ÚÕÖ»®·Ö·ÖΪ3¸öÆ·¼¶£º¢ñ¼¶¡¢¢ò¼¶¡¢¢ó¼¶£¬ÆäÖТñ¼¶×î¸ß¡£

¹¤Òµ·À»¤¿ÚÕÖ±ê×¼
GB 2626-2006Ϊ¹¤Òµ·À»¤ÁìÓò¿ÚÕÖÇ¿ÖÆÐÔ±ê×¼£¬Æäаæ±ê×¼GB 2626-2019 ÓÚ2019Äê12ÔÂ31ÈÕÐû²¼£¬2020Äê7ÔÂ1ÈÕÕýʽʵÑé¡£¸Ã±ê×¼µÄÊÊÓùæÄ£Îª£º·À»¤¿ÅÁ£ÎïµÄ×ÔÎü¹ýÂËʽºôÎüÆ÷£¬²»ÊÊÓÃÓÚ·À»¤Óк¦ÆøÌåºÍÕôÆøµÄºôÎüÆ÷£¬²»ÊÊÓÃÓÚȱÑõÇéÐΡ¢Ë®ÏÂ×÷Òµ¡¢ÌÓÉúºÍÏû·ÀÓúôÎüÆ÷¡£Ö÷ÒªÉóºËÖ¸±êÈçÏÂ±í¡£

Õâ5¸ö·½ÃæÔÚÒ½ÓÿÚÕÖ±ê×¼ÖÐÒ²ÓÐËù»®¶¨£¬µ«ÓÉÓÚ¸ÃÀà¿ÚÕÖÊÊÓõÄÌØÊ⹤ҵ³¡ºÏÈçË®ÄàÉú²ú¡¢¸ÖÌú¼Ó¹¤¡¢ÑïɳµÈ£¬Òò´ËÔÚ·À»¤Ð§¹ûºÍÌñ¾²ÐÔ·½ÃæÉóºËÖ¸±ê½ÏÒ½ÓÿÚÕÖ¶øÑÔÉèÖÃÔ½·¢Ï¸Äå¡£
ÁíÍâÓëÒ½ÓÿÚÕÖÏà±È£¬²î³ØÎÀÉú¡¢·ÀѪ·ÀË®ÒÔ¼°¶¾ÀíÐÔ¾ÙÐÐÉóºË¡£
ÔÚ·À»¤Ð§¹û·½Ã棬ҽÓÿÚÕÖËùÐèÒª×èµ²µÄ¶àΪ·ÉÄ¡¢·Éĺˡ¢·É½¦ÎïµÈ·ÇÓÍÐÔ¿ÅÁ££¬¶ø¹¤Òµ·À»¤¿ÚÕÖ»¹Ó¦ÄÜ×赲ú³¾¡¢ËáÎí¡¢Ë®Äà³¾µÈ·ÇÓÍÐÔ¿ÅÁ££¬ÒÔ¼°ÓÍÑÌ¡¢½¹Â¯ÑÌ¡¢Á¤ÇàÑÌ¡¢²ñÓÍ»úÎ²ÆøµÈÓÍÐÔ¿ÅÁ£¡£
Òò´Ë£¬GB 2626-2019ÔÚ¹ýÂËЧÂÊ·½Ã棬Õë¶ÔÁ½ÖÖ¿ÅÁ£Îï»®·Ö¾ÙÐÐÁË»®¶¨£¬Ïêϸ¼ûÏÂ±í¡£

ƾ֤¹ýÂËÓÍÐÔ¿ÅÁ£ÎïµÄ¼¸¶à£¬¹¤Òµ·À»¤¿ÚÕÖ·ÖΪ£ºKP90¡¢KP95¡¢KP100¡£
ÈËÃǾ³£Ìáµ½µÄN95ÐÍ¿ÚÕÖ£¬ÊÇָͨ¹ýÃÀ¹ú¹ú¼ÒÖ°ÒµÇå¾²ÎÀÉúÑо¿ËùÈÏÖ¤µÄÇкÏÃÀ¹úºôÎü»¤¾ß±ê×¼42CFR Part84¡¢·ÇÓÍÐÔ¿ÅÁ£¹ýÂËЧÂʵִï95.00£¥ÒÔÉϵĿÚÕÖ¡£
ÎÒ¹ú±ê×¼ÖÐËäûÓÐN95µÄ˵·¨£¬µ«´ÓÖ¸±êÉÏÀ´¿´£¬GB2626-2019¹æ·¶µÄKN95¡¢KN100Êǵִï»òÁè¼ÝN95¿ÚÕֵġ£
Ò½ÓÿÚÕÖ±ê×¼±ÈÕÕ
±ê×¼ÊÊÓùæÄ£:
ÓÉÓÚ²î±ðµÄÊÊÓó¡¾°£¬Ò½ÓÿÚÕÖ±ê×¼ÊÊÓùæÄ£ÓÐËù²î±ð¡£
Ò½ÓÿÚÕÖ±ê×¼µÄÊÊÓùæÄ£±ÈÕÕ¼ûÏÂ±í¡£
ÓÉÓÚ²î±ðµÄÊÊÓó¡¾°£¬Ò½ÓÿÚÕÖ±ê×¼ÊÊÓùæÄ£ÓÐËù²î±ð¡£
Ò½ÓÿÚÕÖ±ê×¼µÄÊÊÓùæÄ£±ÈÕÕ¼ûÏÂ±í¡£

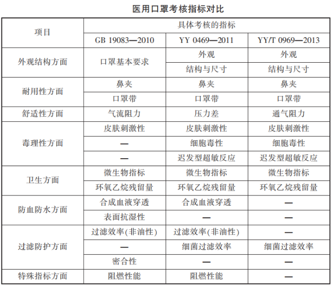
Ö¸±êÆÊÎö:
ÓÉÓÚ±ê×¼µÄÊÊÓùæÄ£²î±ð£¬Ó¦Óó¡¾°²î±ð£¬Òò´ËÆäÉ趨µÄÉóºËÖ¸±ê¡¢·À»¤Æ·¼¶²î±ð¡£
Ò½ÓÿÚÕÖ±ê×¼µÄÉóºËÖ¸±ê±ÈÕÕ¼ûÏÂ±í¡£
ÓÉÓÚ±ê×¼µÄÊÊÓùæÄ£²î±ð£¬Ó¦Óó¡¾°²î±ð£¬Òò´ËÆäÉ趨µÄÉóºËÖ¸±ê¡¢·À»¤Æ·¼¶²î±ð¡£
Ò½ÓÿÚÕÖ±ê×¼µÄÉóºËÖ¸±ê±ÈÕÕ¼ûÏÂ±í¡£

Ò½Ó÷À»¤¿ÚÕÖºÍÒ½ÓÃÍâ¿Æ¿ÚÕÖµÄʹÓó¡¾°°üÀ¨Óд´²Ù×÷µÄÊÖÊõÊÒ£¬ÓнӴ¥Å罦ѪҺµÄ¿ÉÄÜ£¬Òò´Ë¶ÔÕâÁ½ÖÖ¿ÚÕֵķÀѪҺ´©Í¸ÐÔÄܾÙÐÐÁËÉóºË¡£
ÁíÍâÒ½Ó÷À»¤¿ÚÕÖ¶àÓÃÓÚICU¡¢ÊÖÊõÊÒµÈÇéÐΣ¬Òò´Ë²»µ«¶Ô·ÀѪҺ´©Í¸ÐÔÄܾÙÐÐÁË»®¶¨£¬»¹¶Ô·ÀË®ÐÔÄܾÙÐÐÁË»®¶¨£¬ÒÔ±ÜÃâÌåÒº¡¢ÉøÍ¸ÎïµÈ¶ÔÒ½ÎñÖ°Ô±µÄΣÏÕ£¬¸üºÃµØ±£»¤Ò½ÎñÊÂÇéÕß¡£
¹ýÂË·À»¤·½ÃæÒÔ¹ýÂËЧÂÊΪÖ÷ÒªÉóºËÖ¸±ê¡£¹ýÂËЧÂÊÔ½¸ß˵Ã÷¿ÚÕÖ²ÄÖʵķÀ»¤ÐÔÄÜÔ½ºÃ¡£
¹ýÂËЧÂÊÔÚÖ¸±êÉ趨ÉÏÓÖ·ÖΪ¿ÅÁ£¹ýÂËЧÂÊ£¨·ÇÓÍÐÔ£©ºÍϸ¾ú¹ýÂËЧÂÊ¡£¹ØÓÚ¿ÅÁ£¹ýÂËЧÂÊ£¬¹ú¼Êº£ÄÚÒ»Ñùƽ³£ÒÔ×è¸ôÁ£ÊýÖÐÖµÖ±¾¶£¨CMD£©Îª0.075 μmµÄÂÈ»¯ÄÆÆøÈܽºµÄ±ÈÀýÀ´ÅжϿÚÕÖ¹ýÂËЧ¹ûµÄÆéá«¡£
¹ØÓÚϸ¾ú¹ýÂËЧÂÊÖ¸±ê£¬Ò»Ñùƽ³£ÒÔ×è¸ôƽ¾ù¿ÅÁ£Ö±¾¶£¨MPS£©3.000μm½ð»ÆÉ«ÆÏÌÑÇò¾úÆøÈܽºµÄ¼¸¶àÀ´ÅжϷÀ»¤Ð§¹ûµÄÆéá«¡£
²î±ðµÄÒ½ÓÿÚÕÖÔÚ¹ýÂË·À»¤·½ÃæµÄÉóºËÒªÇó±ÈÕÕ¼ûÏÂ±í¡£

·ÀÒßʱ´ú¿ÚÕÖµÄÑ¡ÓÃ
ÐÂÐ͹Ú×´²¡¶¾Èö²¥Í¾¾¶:
ÐÂÐ͹Ú×´²¡¶¾Èö²¥Í¾¾¶Ö÷ÒªÓУº½Ó´¥Èö²¥¡¢·ÉÄÈö²¥ºÍÆøÈܽºÈö²¥¡£
½Ó´¥Èö²¥ÊÇÖ¸²¡ÔÌåÎÛȾÎïÆ·Íâò£¬ÈËÊÖ½Ó´¥ÎïÆ·ºó£¬ÔÙ½Ó´¥¿ÚÇ»¡¢±ÇÇ»¡¢ÑÛ¾¦µÈð¤Ä¤£¬µ¼ÖÂѬȾ¡£
·ÉÄÈö²¥ÊÇÖ¸Óɲ¡¶¾Ð¯´øÕßͨ¹ý¿ÈËÔ¡¢ÅçÌ硢̸»°ÇãÔþµÄ·ÉÄ»òÉøÍ¸ÎïʹÒ׸ÐÕßÎüÈëÊÜȾ¡£Ò»Ñùƽ³£ÇéÐÎÏ£¬·ÉÄÈö²¥Ö»ÓÐÓëѬȾԴ½ü¾àÀë½Ó´¥²Å¿ÉÄÜʵÏÖ¡£
ÆøÈܽºÈö²¥ÊÇÖ¸·ÉÄÔÚ¿ÕÆøÐü¸¡Àú³ÌÖÐʧȥˮ·Ö¶øÊ£ÏµÄÂѰ×ÖʺͲ¡ÔÌå×é³ÉµÄºË£¬ÓëÆøÌåÐÎ³ÉÆøÌ¬Êèɢϵͳ¡£
Òò´Ë£¬Åå´øºÏÊʵĿÚÕÖ×èµ²·ÉÄºÍÆøÈܽºÒѾ³ÉΪ´Ë´Î±ÜÃâÐÂÐ͹Ú×´²¡¶¾Èö²¥µÄÖ÷Òª·À»¤²½·¥Ö®Ò»¡£
¿ÚÕֵĹýÂË»úÀí:
¿ÚÕÖÆðµ½×èµ²¡¢¹ýÂË×÷ÓõĽ¹µãͨ³£ÎªÖÐÐIJãÈÛÅçÎ޷IJ¼¡£
Æä¹ýÂË»úÀíÖ÷ÒªÓУ´ÖÖ£ºÀ©É¢³Á»ý¡¢½ØÁô³Á»ý¡¢¹ßÐÔ³Á»ýºÍ¾²µçÎüÒý³Á»ý¡£
¿ÅÁ£Ô½Ð¡Ê±£¬À©É¢³Á»ý¡¢¾²µçÎüÒý³Á»ýЧӦԽǿ£»¿ÅÁ£Ô½´óʱ£¬½ØÁô³Á»ý¡¢¹ßÐÔ³Á»ýЧ¹ûÔ½ºÃ£¬ÒÔÊDz¢·ÇԽСµÄ¿ÅÁ£Ô½Äѱ»¹ýÂË¡£¸ù
Ò»Ñùƽ³£Ö±¾¶´óÓÚ2.000μ£í µÄ·ÉÄ»áѸËÙ³Á½µ£¬Ö±¾¶ÔÚ0.500¡«20.000μ£í µÄ·ÉÄ»áÐü¸¡ÔÚ¿ÕÆøÖв¢±»Ò׸ÐÈËȺÎüÈë¡£
Òò´Ë£¬·À»¤ÐÂÐ͹Ú×´²¡¶¾Ñ¬È¾µÄ¿ÚÕÖ±ØÐèÄܹ»Öª×ã¹ýÂËÖ±¾¶0.500μ£í ÒÔÉϵķÇÓÍÐÔ¿ÅÁ£ÎïµÄÒªÇ󣬲ŻªÆðµ½ÓÐÓõı£»¤×÷Óá£
º£ÄÚ¿ÚÕÖ±ê×¼¿ÅÁ£¹ýÂËЧÂʱÈÕÕ:
·ÉÄΪһÖÖ·ÇÓÍÐÔ¿ÅÁ£Îï¡£Òò´Ë£¬ÆÀ¼Û¿ÚÕÖÊÇ·ñÊʺÏÔÚ·ÀÒßʱ´úÅå´ø£¬Ö÷Òª¿´¿ÚÕÖ¹ØÓÚ·ÇÓÍÐÔ¿ÅÁ£Îï¹ýÂËµÄÆéá«¡£
¿ÅÁ£¹ýÂËЧÂÊÊÇÔÚ»®¶¨Ìõ¼þÏÂ¶Ô¿ÕÆøÖпÅÁ£ÎïÂ˳ýµÄ°Ù·ÖÊý£¬²âÊÔʱÓÃÂÈ»¯ÄÆÆøÈܽº¿ÅÁ££¬Á£ÊýÖÐÖµÖ±¾¶£¨CMD£©£¨0.075±0.020£© μ£í£¬»ù±¾Öª×ã¶Ô·ÉÄ0.500μ£íÒÔÉϹýÂËЧ¹ûµÄÉóºË¡£
Ò½ÓÿÚÕÖ¡¢¹¤Òµ·À»¤¿ÚÕÖÒÔ¼°ÃñÓÿÚÕֵķÇÓÍÐÔ¿ÅÁ£¹ýÂËЧÂʱÈÕÕ¼ûÏÂ±í¡£

GB 19083-2010≈GB 2626-2019Ô¶´óÓÚ£¾GB/T 32610-2016ÂÔ´óÓÚ£¾YY0469-2011£¾YY/T 0969-2013£¾FZ/T 73049-2014¡£
¿ÚÕÖÑ¡ÓÃÔÔò:
×ÛºÏÖÖÖÖ¿ÚÕÖ±ê×¼ÔÚ×èµ²²¡¶¾·½ÃæµÄÄÜÁ¦Æéá«£¬ÍƼöÑ¡ÓÃÔÔòÈçÏ¡£
1. Ò½Ó÷À»¤¿ÚÕÖ¡¢¹¤Òµ·À»¤¿ÚÕÖ£ºÒßÇéÒ»ÏßÊÂÇéÖ°Ô±¡¢¸ôÀëÖ°Ô±¡¢Ö°Ô±ÌØÊâ÷缯¡¢Èº¼¯ÇøÓòµÈ³¡¾°¡£
2.Ò½ÓÃÍâ¿Æ¿ÚÕÖ¡¢ÃñÓ÷À»¤¿ÚÕÖ£ºÖ°Ô±÷缯µ«Ïà¶ÔÁ÷¶¯µÄ¹«½»³µ¡¢µØÌú¡¢²ËÊг¡¡¢³¬Êеȣ¬Í¨Ë×»¼ÕßÈ¥Ò½Ôº¾ÍÒ½µÈ¡£
3.Ò½ÓÃͨË׿ÚÕÖ£ºÖ°Ô±Ïà¶ÔÀο¿µÄ¡¢ËÉÉ¢µÄÊÒÄÚÇéÐΡ£

½áÂÛ
¿ÚÕÖ±êʶ:ÎÞÂÛÊÇÒ½ÓÿÚÕÖ¡¢¹¤Òµ·À»¤¿ÚÕÖÕÕ¾ÉÃñÓ÷À»¤¿ÚÕÖ£¬¾ù¶Ô¿ÚÕֵİü×°±ê¼Ç¾ÙÐÐÁËÑϿỮ¶¨¡£
ÓÐÁËÕâЩ»®¶¨£¬Ê¹ÓÃÕ߲ŻªÔÚµÚһʱ¼äÏàʶµ½¿ÚÕֵĸ÷ÏîÐÅÏ¢¡£
¸÷¸ö±ê×¼Ëù»®¶¨µÄ°ü×°±ê¼ÇÐÅÏ¢²»ÍêȫһÖ£¬µ«ÓëʹÓÃÕßÏà¹ØµÄ×îС°ü×°±ê¼ÇÒ»Ñùƽ³£Òª°üÀ¨£º²úÆ·Ãû³Æ¡¢Ö´Ðбê×¼ºÅ¡¢Éú²úÈÕÆÚ¡¢Öü´æÌõ¼þ¡¢²úÆ·×¢²áºÅ£¨Ò½Óã©¡¢²úÆ·¹æ¸ñ£¨ÃñÓ÷À»¤£©¡¢ÖÆÔìÉÌÃû³Æ¼°ÁªÏµ·½·¨¡¢ÍƼöʹÓÃʱ¼äµÈ¡£
ʹÓÃÕßÔÚ¹ºÖÿÚÕÖʱ£¬Í¨¹ýÉó²éÆä±ê¼ÇÊÇ·ñ׼ȷ£¬¿ÉÒÔ¼ä½Ó·´Ó¦³ö¿ÚÕÖÉú²úÊÇ·ñÕý¹æ£¬¿ÚÕÖÖÊÁ¿ÊÇ·ñ¼°¸ñ£¬×¼È·Ñ¡Ôñ¿ÚÕÖ¡£
¿ÚÕÖÕûÌå·À»¤ÐÔÄÜ:
¹ØÓÚ¿ÚÕÖÕûÌåµÄ·À»¤ÐÔÄÜ£¬¹ýÂËЧÂÊÊÇÆäÖÐÒ»¸öÖ÷ÒªµÄÓ°ÏìÒòËØ¡£¹ýÂËЧÂÊÔ½¸ß˵Ã÷¿ÚÕÖËùÓÃÖÊÁϵķÀ»¤Ð§¹ûÔ½ºÃ£¬µ«²¢²»¿É´ú±í¿ÚÕÖÕûÌåµÄ·À»¤ÐÔÄÜ¡£
ÈôÅå´øºó¿ÚÕÖÓëÃæ²¿ÍŽ᲻ϸÃÜ¡¢ÓÐÎó²î£¬ÄÇôº¬Óв¡ÔÌåµÄÎÛȾÎï»áÖ±½Ó½øÈë¿ÚÕÖÄÚ²¿£¬ÔٸߵĹýÂËЧ¹ûÒ²ÎÞÒâÒå¡£
Ò½Ó÷À»¤¿ÚÕÖ³ýÁËÉóºË¹ýÂËЧÂÊÍ⣬¶Ô¿ÚÕÖÃܺÏÐÔ¾ÙÐÐÁËÉóºË£»¹¤Òµ·À»¤¿ÚÕÖ³ýÁËÉóºË¹ýÂËЧÂÊÍ⣬¶Ôй¶ÐÔ¾ÙÐÐÁËÉóºË£»ÃñÓ÷À»¤¿ÚÕÖ³ýÁËÉóºË¹ýÂËЧÂÊÍ⣬¶Ô·À»¤Ð§¹û¾ÙÐÐÁËÉóºË¡£
ÎÒ¹úµÄÒ½ÓÃÍâ¿Æ¿ÚÕÖ¡¢Ò½ÓÃͨË׿ÚÕÖ¡¢ÕëÖ¯¿ÚÕÖ±ê×¼¾ùûÓжԿÚÕÖÓëÈËÌåÃæ²¿ÌùºÏˮƽ¾ÙÐÐÉóºË»®¶¨£¬Åå´øÀú³ÌÖÐ×¢ÖØ¿ÚÕÖÓëÃæ²¿µÄÌùºÏ¡£
English


